Zum Inhaltsbereich wechseln

Offizielle Website – Bundesrepublik Deutschland

English
Auf einem Plakat steht „Creating better policies“. Vor dem Plakat ist die Silhouette einer Person, die am Laptop arbeitet, zu erkennen.

Wie praxisnahe und digital umsetzbare Gesetze entstehen

In über 90 % der neuen Gesetze des Bundes werden mittlerweile Elemente des Digitalcheck genutzt. Das ist ein neuer Spitzenwert. Für das Digitalcheck Team unter Federführung des Bundesministeriums des Innern und für Heimat (BMI) heißt das: Es gibt eine Menge Fallbeispiele und reale Gesetze, die mit Hilfe der Instrumente des Digitalcheck entstanden sind. Das BMI, der Nationale Normenkontrollrat (NKR) und der DigitalService haben die Regelungsvorhaben gesichtet und „Best Practices“ identifiziert. Diese Musterbeispiele verdeutlichen, welche Methoden, Kompetenzen und Prozesse dazu beitragen, Regelungsvorhaben zu entwickeln, die auch in der Praxis digital und bürokratiearm umsetzbar sind – und so Zeit und Kosten einsparen.

Weit mehr als eine Checkliste

Zum Hintergrund: Seit 2022 arbeitet der DigitalService im Auftrag des und mit dem BMI daran, passende Instrumente für digitaltaugliche Regelungen zu entwickeln. Diese haben wir im Vorhaben „Digitalcheck“ zusammengeführt. Der Digitalcheck ist also mitnichten nur eine Checkliste. Er integriert viel mehr Methoden, Werkzeuge und Unterstützungs­an­ge­bote aus verschiedenen Bereichen der Digitalisierung. Damit unterstützt der Digitalcheck Legist:innen beim Erarbeiten neuer Rechtsetzungsvorhaben hinsichtlich einer guten Umsetzung in der Praxis.

Seit 2023 ist die Anwendung des Digitalcheck für Regelungsvorhaben verpflichtend. Entsprechend gibt es mittlerweile eine Vielzahl an Gesetzen, Verordnungen oder Vor­schrif­ten, die sich mit den Hilfestellungen für digitaltaugliche Gesetzgebung auseinander­ge­setzt haben. Als besonders gute Beispiele heben wir in diesem Beitrag das Stromsteuerrecht (Bundesministerium der Finanzen, BMF), das Hochbaustatistikgesetz¹ (Bundesministerium für Wohnen, Stadtentwicklung und Bauwesen, BMWSB) und die Neuerungen im Luftverkehrsrecht (Bundesministerium für Digitales und Verkehr, BMDV) hervor. In diesen Rechtsetzungsvorhaben wurden Methoden digitaltauglicher Gesetz­gebung besonders zielführend umgesetzt.

Laut der Gesetzesfolgenabschätzung der Ministerien werden folgende Verbesserungen durch die digitale Umsetzung erzielt:

  • Durch die Einführung automatisierter Verfahren wird bei der Stromsteuer eine Vervielfachung des Antragsvolumens bewältigt, so werden die für den Vollzug zuständigen Sachbearbeiter:innen in den Hauptzollämtern entlastet. Das Gesetz zieht die Online-Antragspflicht auf 2025 vor und wird die Erfüllungskosten um 15,4 Millionen Euro pro Jahr senken (Quelle: NKR-Stellungnahme Nr. 7115).
  • Die neu geschaffene Grundlage für die automatisierte Bearbeitung von Anträgen für Drohnen im angepassten Luftverkehrsrecht ist entscheidend, um die hohe Anzahl von Anträgen zügig zu bearbeiten. Ohne könnten sich Zulassungen für Bürger:innen erheblich verzögern. Das zuständige Luftfahrtbundesamt profitiert von der Automatisierung durch eine jährliche Entlastung von 2,8 Millionen Euro laut NKR (Quelle: NKR-Stellungnahme Nr. 7083).
  • Dank der Berücksichtigung des Once-Only-Prinzips beim Hochbaustatistikgesetz werden Daten konsequent wiederverwendet. Das führt dazu, dass Bürger:innen jährlich etwa 51.000 Stunden an Zeit sparen, was einem monetären Gegenwert von rund 1,275 Millionen Euro entspricht. Auch die Wirtschaft profitiert. Die Reduzierung der Bürokratiekosten soll eine jährliche Entlastung von etwa 770.000 Euro bewirken (Quelle: NKR-Stellungnahme Nr. 6968). Trotz eines anfänglichen Umstellungs­auf­wands für die Verwaltung überwiegen langfristig die Vorteile.

Die Beispiele zeigen: Die Verwaltung wird effizienter, die Bedürfnisse der Zielgruppen schneller erfüllt.

Wie die Methoden und Hilfestellungen digitaltauglicher Gesetzgebung konkret umgesetzt wurden, um diese Ergebnisse zu erzielen, ist in den folgenden Abschnitten dargestellt.

Ein Plakat, das die fünf Prinzipien für digitaltaugliche Gesetzgebung zeigt, liegt auf dem Tisch. Ein Finger zeigt auf Prinzip vier: „Klare Regelung für eine digitale Ausführung finden“. Daneben liegt der Ausdruck einer Visualisierung.

Prinzipien stellen Weichen für die Umsetzung

Die Darstellung der fünf Prinzipien digitaltauglicher Gesetzgebung bildet die Grundlage zur Einschätzung der Digitaltauglichkeit für den NKR. So heißt es in der Digitalcheck Dokumentation: „Nutzen Sie die fünf Prinzipien für digitaltaugliche Gesetzgebung bei der Arbeit am Regelungsvorhaben!“.

Die fünf Prinzipien lauten: 1. Digitale Kommunikation sicherstellen, 2. Wiederverwendung von Daten und Standards ermöglichen, 3. Datenschutz und Informationssicherheit gewährleisten, 4. Klare Regelungen für eine digitale Ausführung finden und 5. Automatisierung ermöglichen.

Ausführlich beschreiben wir die fünf Prinzipien, ihre Entstehungen und Funktion hier: „Digitalcheck: Fünf Prinzipien für digitaltaugliche Gesetze.

Das Hochbaustatistikgesetz setzt konsequent das Once-Only-Prinzip (Prinzip 2) um. Praktisch heißt das: Die Regelung erlaubt es, auf vorliegende Informationen der Bauaufsichtsbehörden zurückzugreifen. Zusätzlich stehen die erhobenen Daten den kommunalen Statistikstellen zur Verfügung, die eine gemeinsame Auswertungsdatenbank für Veröffentlichungen betreiben. Auch Prinzip 5 („Automatisierung ermöglichen“) wird von dem Vorhaben umgesetzt. Anstatt, wie bisher, händisch Daten von Bauherren an die Statistikbehörden zu melden, werden die Informationen jetzt direkt digital in einem strukturierten und maschinenlesbaren Format erfasst, dem Standard „xBau“.

Gleiches gilt für die Drohnenverordnung. Laut der zuständigen Referentin haben die fünf Prinzipien dabei geholfen, das Gesetz umsetzungsorientierter zu gestalten und wichtige Aspekte der digitalen Ausführung in die Begründungen aufzunehmen. Das Ergebnis: Das Vorhaben ermöglicht eine automatisierte Datenübernahme und die Integration eines Bezahlsystems, sodass Kostenbescheide sowie Betreiber­num­mern und Kompetenz­nach­weise digital ausgestellt werden können. Auch deshalb bewertet der NKR das Vorhaben als Positivbeispiel für eine gelungene Automatisierung von Verwaltungsakten.

Um die fünf Prinzipien gut umsetzen zu können, empfiehlt der Digitalcheck das Instrument der Visualisierung und die frühe Einbeziehung von Stakeholdern. Auch hierfür finden sich in den ausgewählten Rechtsetzungsvorhaben gute Umsetzungen.

Visualisierungen machen Digitalisierungspotenziale sichtbar

Konkret heißt es in den Hilfestellungen des Digitalcheck: „Visualisieren Sie die Umsetzung des Regelungsvorhabens vor der ersten Textarbeit, um Aspekte der Digitaltauglichkeit frühzeitig zu erkennen und bei der Verschriftlichung Ihres Regelungsvorhabens berücksichtigen zu können.“

Das Bundesministerium für Digitales und Verkehr setzte gezielt auf Visualisierungen, um die Anpassungen im Luftverkehrsrecht zu erarbeiten. So wurden der EU-Kompetenz­nach­weis für Drohnen – eine Art Drohnen-Führerschein – sowie der Registrierungsprozess für Betreiber:innen visuell aufbereitet.

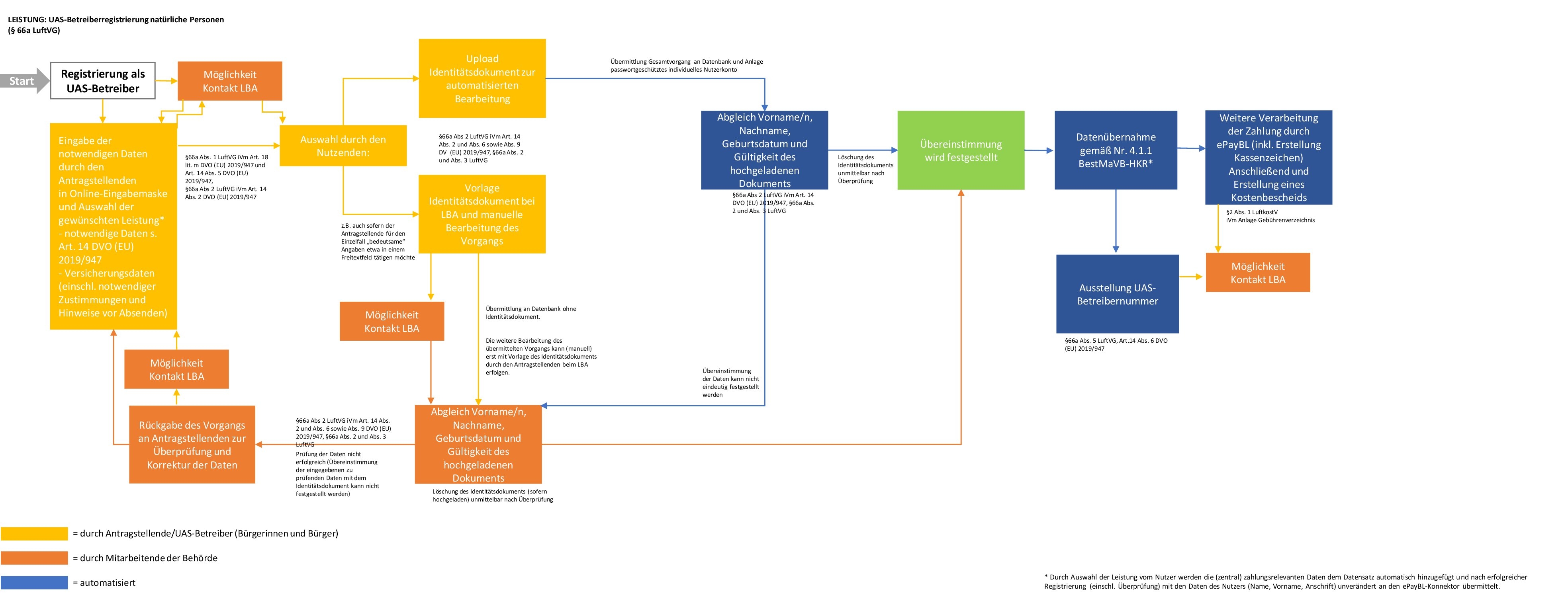
Eine beispielhafte Visualisierung aus der Erarbeitung des Registrierungsprozesses für Drohnen. Die verschiedenen Akteure sind durch farbige Kästen dargestellt und durch Linien miteinander verbunden.

Die Visualisierung, die im Rahmen der Anpassungen im Luftverkehrsrecht erstellt wurde, bildet den Registrierungsprozess von Drohnen für natürliche Personen ab. Zur besseren Ansicht gibt es die Visualisierung hier zum Download.

Die ersten Entwürfe dafür kamen vom Luftfahrtbundesamt (LBA). Die zuständige Behörde nutzt Visualisierungen schon länger in ihrer Arbeit und konnte die Methodik direkt einsetzen. Für das Verkehrsministerium war das ein echter Mehrwert: die Referent:innen erhielten zusätzliches Wissen über die Herausforderungen des Vollzugs. „Ich habe im Austausch mit dem LBA gemerkt: gerade für mich als Juristin ohne praktische Umset­zungs­erfahrung, werden Prozesse [durch die Visualisierung] viel besser veranschaulicht“, erklärt eine Referentin des Ministeriums. Die Referent:innen konnten die Visualisierung des LBA nutzen und um den juristischen Blick ergänzen. Die Visualisierungen hob der NKR in seiner Stellungnahme zur Änderung des Luftverkehrsgesetzes positiv hervor. Somit machten die Visualisierungen Prozessabläufe und Systemzusammenhänge transparenter und ermöglichten es, weiteres Digitalisierungspotenzial zu erkennen. Eine Folge: Der NKR konnte durch die visuelle Aufbereitung empfehlen, bestehende Authentifi­zierungs­platt­formen wie die vom BMI entwickelte Bund ID oder das Organisationskonto für juristische Personen stärker zu nutzen – weitere Umsetzungsoptionen, die ohne diese Darstellung möglicherweise unentdeckt geblieben wären.

Das „Gesetz zur Modernisierung und zum Bürokratieabbau im Strom- und Energiesteuerrecht“ oder kurz das Stromsteuerrecht bietet für die erfolgreiche Einbindung von Visualisierungen ein weiteres Best-Practice-Beispiel. Referent:innen des BMF erstellten gemeinsam mit dem Digitalcheck Team detaillierte Datenflussdiagramme, Entscheidungsbäume und Ablaufpläne. Diese veranschaulichen nicht nur die Prozesse, sondern ermöglichten auch eine umfassende Analyse, um Automatisierungspotenziale und Medienbrüche zu identifizieren. Dabei machten Visualisierungen die Abläufe nachvollziehbarer und vereinfachten die Abstimmungsprozesse mit den verschiedenen Beteiligten. Abschließend fanden die Abbildungen Eingang in den Gesetzentwurf (Gesetzesentwurf, S. 134–136): ein echtes Vorbild für Transparenz und den Anspruch auf verständliche Regelungen. Noch mehr zu diesem Beispiel gibt es im dazugehörigen Blogbeitrag.

Wichtig dabei ist: Visualisierungen müssen nicht immer optisch ansprechend oder mit speziellen Tools angefertigt werden (siehe Abbildung). Vielmehr geht es um die vereinfachte Darstellung der Sachverhalte – das kann auch mit PowerPoint geschehen. Entscheidend ist, dass Prozesse übersichtlich veranschaulicht und so besprechbar gemacht werden.

Mehrere Personen vor einem großen Whiteboard, an dem sie Klebepunkte an bereits vorhandenen Papieren und Post-its anbringen.

Behörden geben Einblicke in die Praxis

Weiter heißt es in den Hilfestellungen des Digitalcheck: „Beziehen Sie andere Blickwinkel ein: Sprechen Sie mit denen, die Ihr Regelungsvorhaben umsetzen und mit denen, die von der Umsetzung betroffen sind.“

Bei der Arbeit am Luftverkehrsgesetz hat sich das BMDV mit Akteur:innen aus der Praxis ausgetauscht. Gemeinsam mit dem LBA erörterte das BMDV, wie die Prinzipien des Digitalcheck bestmöglich im Sinne der Anwender:innen berücksichtigt werden können. Das Ministerium hat damit anerkannt, dass das LBA als Vollzugsbehörde die Bedürfnisse der betroffenen Bürger:innen bzw. Organisationen besonders gut kennt, da sie in regelmäßigem Kontakt mit diesen steht.

Das Bauministerium (BMWSB) hat bereits seit Jahren einen etablierten Austausch mit dem Statistischen Bundesamt. Für die Novellierung des Hochbaustatistikgesetzes legte das Fachreferat des Statistischen Bundesamts die fünf Prinzipien des Digitalcheck an die Regelung an, um den Digitalbezug für das Ministerium einzuschätzen. Der zuständige Referent beschrieb unter anderem, wie vorhandene Daten wiederverwendet werden könnten (Prinzip 2) und wie klare Regeln für eine digitale Ausführung gestaltet werden sollten (Prinzip 4). Gemeinsam wurden auf dieser Grundlage einzelne Abschnitte des Gesetzestextes formuliert. Darüber hinaus besprachen die Mitarbeitenden des Ministeriums den Gesetzestext mit der Behörde und formulierten gemeinsam einzelne Abschnitte. Da die Anforderungen der Behörde direkt berücksichtigt wurden, war eine spätere Nacharbeit nicht mehr nötig. Das hebt auch der NKR in seiner Stellungnahme positiv hervor. Insgesamt kann man sagen: Das Bauministerium berücksichtigte das Statistische Bundesamt nicht nur, sondern machte die Kolleg:innen zu Mitgestalter:innen. Das Endergebnis: Der Meldeaufwand wird durch das Vorhaben reduziert und die Auskunftspflicht für Bürger:innen und Unternehmen verringert. Insgesamt: Eine lohnende, sinnvolle und zeitsparende Kooperation.

Die beiden Vorhaben zeigen, wie wertvoll die frühzeitige und enge Zusammenarbeit zwischen den Behörden und weiteren Umsetzungsakteuren ist. Ein solcher Austausch fördert nicht nur die Verständlichkeit und Praxistauglichkeit von Gesetzen, sondern stärkt auch die Integration vielfältiger Perspektiven, die es für eine digitale und somit praktische und schlanke Umsetzung braucht.

Gleichzeitig steht fest: Es gibt noch Luft nach oben. Die frühe Beteiligung von Bürger:innen, Unternehmen, Verbänden sowie Expert:innen wird in den Hilfestellungen des vom Bundeskabinett beschlossenen Digitalcheck zwar empfohlen, in der Gemeinsamen Geschäftsordnung der Bundesministerien (GGO) aber noch nicht zusätzlich verankert und häufig aufgrund kurzer Fristen nicht durchgeführt. Die Möglichkeiten sind noch begrenzt und Ressourcen noch nicht ausreichend. Eine enge Zusammenarbeit zwischen Umsetzungsakteur und Fachreferat ist keineswegs die Regel, frühzeitige Beteiligungsformate sind selten.

Eine Person hält ein Merkblatt mit den Prinzipien für digitaltaugliche Gesetze in der Hand und betrachtet gleichzeitig eine Schaubild auf einem Whiteboard.

Digitalkompetenz stärker einbinden

Die drei Regelungsvorhaben zeigen: Die in den vergangenen Jahren unter Federführung des BMI entwickelten Methoden und Unterstützungsangebote des Digitalcheck fördern die digitale Umsetzung von Rechtsetzungsvorhaben. Die Beispiele veranschaulichen ganz konkret: Digitaltauglichkeit ist ein entscheidender Faktor, um Verfahren zu beschleunigen, Kosten zu reduzieren und Bürokratie zu vermeiden. Auch im internationalen Kontext werden die Ansätze des Bundes zur Stärkung digitaltauglicher Rechtsvorschriften als Musterbeispiele angesehen. So orientiert sich die Europäische Kommission bei der Einführung der Interoperabilitätsbewertungen an der Prüflogik und den Inhalten des Digitalcheck. Siehe: Better regulation for smoother implementation.

Dennoch bleibt der Weg zu einer flächendeckend veränderten Rechtsetzungspraxis lang. Angesichts der komplexer werdenden Regelungsgegenstände bedarf es praktischer Kompetenzen aus IT, Service-Design sowie Daten- und Produktmanagement, die die juristische Expertise in den Häusern ergänzen. Für Vorhaben, deren Erfolge besonders von einer digitalen Umsetzung abhängen, könnten kurzfristig Taskforces zur Umsetzung gebildet werden, die gezielt diese Expertise in Gesetzgebungsprozesse einbringen. Gleichzeitig ist es unerlässlich, in den Ressorts kontinuierlich und nachhaltig Methoden- und Digitalexpertise aufzubauen. So wird eine effiziente, digitale Umsetzung der Vorhaben gewährleistet.

Markus Richter, CIO Bund (Quelle: Aktueller Sachstand zum Digitalprogramm BMI)

Die bisherige praktische Erfahrung mit dem Digitalcheck hat gezeigt, dass eine digital- und praxistaugliche Gesetzgebung über das Projekt hinaus eine Daueraufgabe der Bundesregierung sein wird, da es eines grundlegenden Wandels in der Gesetzesarbeit bedarf, der mit entsprechenden Maßnahmen und Instrumenten unterstützt und langfristig verstetigt werden soll.


¹: Aktuell gibt es Bedenken hinsichtlich der praktischen Umsetzung des Gesetzes. Eine Automatisierung wäre rechtlich möglich, ist jedoch derzeit noch nicht praktisch umsetzbar. Der Grund dafür ist, dass der Standard „xBau“ noch nicht den notwendigen technischen Reifegrad erreicht und somit praktisch nicht genutzt werden kann.


Portätfoto des Autors Ernst Bürger

Ernst Bürger

leitet seit Juni 2020 die Abteilung „Digitale Verwaltung; Steuerung OZG“ im Bundesministerium des Innern und für Heimat. Bereits zuvor beschäftigte sich der studierte Jurist intensiv mit der Digitalisierung und Modernisierung der Bundesverwaltung, zuletzt als Unterabteilungsleiter „Verwaltungsdigitalisierung und Verwaltungsorganisation; Steuerung/Koordination OZG; GS IT-Planungsrat“. Darüber hinaus engagiert sich Ernst Bürger ehrenamtlich als Richter am Bundesarbeitsgericht.

Portrait Foto der Autorin Anna Sinell

Dr. Anna Sinell

verstärkt seit Januar 2022 das Team des DigitalService als Projektleitung. Ihr gesamtes Berufsleben widmet sie der Frage, welche wirksamen Mechanismen es braucht, damit Ideen nicht nur Theorie bleiben, sondern tatsächlich in der Gesellschaft umgesetzt werden. Ihr Fokus liegt dabei auf Innovationssystemen, zunächst in der Forschung bei Fraunhofer, dann bei der Google Zukunftswerkstatt und zuletzt im Bundesministerium für Arbeit und Soziales. Ihre Erfahrungen überträgt sie nun auf den in ihren Augen vielleicht interessantesten Innovationsprozess: die Gesetzgebung. In ihrer Freizeit spielte sie früher leidenschaftlich Feldhockey – heute sind es ihre drei Kinder, die sie auf Trab halten.


Mehr zum Thema lesen